东北地理所联合中国药科大学等单位共同揭示茉莉酸和光信号协同调控银杏内酯生物合成的分子机制
银杏叶作为治疗心脑血管疾病的传统中药材,其质量与药效在不同产地间存在显著差异。而道地银杏叶药材质量更优,药效更佳,这表明银杏叶道地性的形成与环境因素及激素信号调控机制紧密相关。银杏叶提取物包含黄酮和内酯两大类活性成分,其中内酯类化合物是银杏中特有的次生代谢产物。尽管光和茉莉酸(JA)在植物发育及次生代谢物积累中扮演着关键角色,但两者如何协同调控银杏内酯生物合成的分子机制尚未得到充分阐明。
2025年2月4日,中国科学院东北地理与农业生态研究所尹小建研究员团队联合中国药科大学李萍教授/陆续教授团队在国际权威期刊PNAS杂志发表了题为“Identification of a central regulator of ginkgolide biosynthesis in Ginkgo biloba that integrates jasmonate and light signaling”的研究论文(10.1073/pnas.2408891122)。
本研究鉴定了一个由AP2/ERF类转录因子GbEAG及其互作蛋白JA信号成员GbJAZ3和光信号成员GbHY5三者组成的分子模块,作为银杏内酯生物合成的关键调控枢纽。通过系统解析,作者发现这些蛋白通过整合组织特异性JA与光信号,激活银杏内酯生物合成途径基因,从而协同调控银杏根中银杏内酯的生成。这一发现不仅为通过分子育种及基因编辑技术提升银杏内酯含量,进而防治心脑血管疾病提供了坚实的理论基础,同时也为解析环境因素与激素信号相互作用在中药材道地性形成过程中的机制提供了重要证据。
研究者首先根据茉莉酸甲酯(MeJA)诱导的银杏内酯含量测定及RNA-seq分析的结果,表明MeJA可以促进银杏根中银杏内酯积累,并且上调一系列银杏内酯生物合成途径上异戊烯基焦磷酸异构酶(IDI)、牻牛儿基牻牛儿基焦磷酸合成酶(GGPPS)、左旋海松二烯合酶(LPS)、细胞色素P450s(CYP450s)等关键基因的表达。接着,通过多物种基因组和转录组联合分析证实AP2/ERF类转录因子在响应茉莉酸信号以调控次生代谢产物积累中发挥关键作用。进一步,通过整合基因家族、组织特异RNA-seq、共表达网络、进化分析以及QPCR等分析手段,鉴定出一个响应JA信号同时可能参与调控银杏内酯生物合成的AP2/ERF转录因子—GbEAG。在分子机制上,酵母单杂交(Y1H)、双荧光素酶报告基因(Dual-LUC)和凝胶阻滞(EMSA)实验结果证明GbEAG通过结合银杏内酯合成途径基因GbIDI和GbCYP7005C3启动子序列上GCC-box,正向调控两者表达。同时,利用“切-浸-再生”系统过表达GbEAG可显著提高根中银杏内酯含量以及银杏内酯合成途径关键基因的表达量。
|
|
图1. 银杏中不同组织部位(叶、茎、根)银杏内酯的含量及MeJA处理下比较转录组分析
|
|
图2. GbEAG通过直接结合GCC- box促进GbIDI和GbCYP7005C3的转录
|
|
图3. GbEAG过表达/沉默银杏根中银杏内酯生物合成相关基因的表达及其含量变化
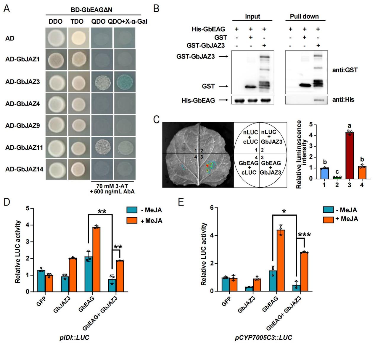
作者进一步通过酵母双杂(Y2H)、下拉(Pull-down)及双萤火素互补实验(SLC),筛选到一个与GbEAG互作的核蛋白GbJAZ3,该蛋白是JA通路的关键抑制因子。在本氏烟草叶片中,将GbEAG和GbJAZ3二者分别与GbIDI、GbCYP7005C3的启动子序列进行共表达,发现GbJAZ3抑制了GbEAG对GbIDI和GbCYP7005C3的转录激活;而体外施加MeJA则缓解了这种抑制作用。以上结果表明,GbEAG通过与GbJAZ3直接互作参与茉莉酸通路,同时GbJAZ3以JA依赖性方式调节GbEAG的转录活性。

图4. GbJAZ3与GbEAG互作且GbJAZ3抑制GbEAG激活GbIDI和GbCYP7005C3转录
研究结果揭示,光照条件在一定程度上促进了银杏内酯在根系中的积累,且MeJA对光照下银杏植株根中银杏内酯积累的影响显著大于黑暗条件下的植株。鉴于HY5是植物中广泛参与光反应及次级代谢过程的关键调节因子,本研究进一步探究了MeJA对光照与黑暗条件下银杏根中GbEAG和GbHY5基因表达量的影响。实验结果显示,在全光期或全暗期后进行MeJA处理,MeJA对全光照条件下银杏根部GbEAG和GbHY5基因表达的影响显著高于黑暗条件下的影响。这表明,茉莉酸(JA)信号与光信号共同调节GbEAG和GbHY5的表达,进而调控银杏内酯的生物合成。
借助“切-浸-再生”系统,在银杏根中过表达GbHY5,发现GbHY5过表达能上调银杏内酯含量以及银杏内酯合成途径相关基因的表达量,同时增强GbEAG的转录表达。利用Y1H、Dual-LUC和EMSA实验进一步验证了GbHY5以结合至GbEAG启动子上G-box基序的方式激活GbEAG的表达,从而正向调控银杏内酯的生物合成。
|
|
图5. JA和光信号通过GbEAG和GbHY5协同调控银杏内酯的生物合成
|
|
图6. 核心调控因子GbEAG在银杏内酯生物合成中响应JA和光信号的作用网络
本研究鉴定了一个调控银杏内酯生物合成的关键转录因子GbEAG,且GbEAG通过结合GbIDI与GbCYP7005C3启动子激活两者转录表达,促进银杏内酯积累。GbJAZ3以JA依赖性方式与GbEAG互作,以调控GbEAG转录的活性,而光响应信号分子GbHY5则通过结合GbEAG启动子G-box基序激活其表达。综上所述,本研究揭示了JA与光信号通过GbHY5-GbEAG-GbJAZ3协同调控银杏内酯生物合成的分子机制,为靶向改良银杏内酯产量及揭示银杏叶道地药材成因提供了重要的理论支撑。
中国药科大学博士研究生杜金法为本论文的第一作者,中国药科大学陆续副教授、中国科学院东北地理与农业生态研究所尹小建研究员、中国药科大学李萍教授、德克萨斯理工大学Luis教授和Lam-Son教授为本论文的共同通讯作者。该研究工作得到了中药资源可持续利用能力建立(2060302)、国家自然科学基金(81973414)、国家重点研发计划(2019YFC1711000)、江苏省自然科学基金(BK20191319)和“双一流”项目(CPU2022QZ27)的资助。
附件下载:
吉公网安备22017302000214号