东北地理所在大豆孢囊线虫致病机理研究方面取得重要进展
大豆孢囊线虫 (Soybean cyst nematode, SCN; Heteroderaglycines)是引起大豆减产最严重的病害之一。合理种植抗病大豆品种是当前世界范围内防治SCN最安全有效的手段。但是长期种植单一抗性品种致使SCN新的毒性生理小种出现,导致原有抗性丧失。因此,解析SCN逃避寄主免疫防御的致病机制对抗病遗传育种具有重要的理论和实践意义。
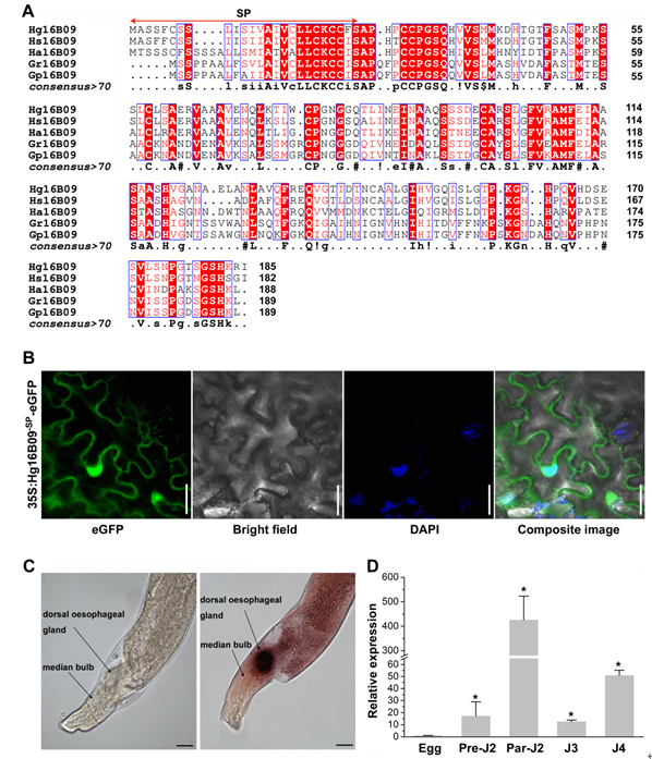
效应蛋白是一类由线虫食道腺、头感器、尾感器和表皮等组织分泌到寄主细胞的蛋白或肽类小分子化合物。在与寄主互作过程中,植物寄生线虫利用口针刺穿植物细胞壁,并将效应蛋白经口针注入到植物细胞中帮助其抑制或逃避寄主免疫反应并建立取食位点。因此,在分子层面深入解析SCN食道腺效应蛋白的毒性机制对于认识线虫致病机理、品种抗性丧失、针对性地开发新抗病资源尤为重要。东北地理所农田有害生物控制学科组研究团队从SCN中克隆到一个效应蛋白基因Hg16B09, 发育表达模式分析及原位杂交结果显示Hg16B09是一个与SCN寄生相关的食道腺分泌型效应蛋白;亚细胞定位分析表明Hg16B09主要分布在植物细胞胞质和细胞核中(图A-D)。通过体外RNAi抑制Hg16B09表达后未对线虫的早期侵染产生影响,而寄主介导RNAi干扰Hg16B09表达后则导致线虫的繁殖能力显著降低;大豆转基因发根异源过表达Hg16B09后则表现出对线虫敏感性增加。此外,Hg16B09也能够抑制免疫激发子flg22诱导的PTI反应。以上实验结果表明,Hg16B09是一个由SCN食道腺分泌的重要毒性效应子蛋白,通过与寄主内靶向蛋白相互作用抑制植物的基础免疫防御反应,进而帮助线虫完成寄生生活。该研究结果将有助于深入理解SCN致病和植物免疫应答的机理,为针对性开发新抗病靶标以及探索新的SCN防治策略提供理论基础。
该研究发表在国际植物期刊Plant Science上,胡岩峰助理研究员和尤佳博士为本论文的共同第一作者,王从丽研究员为通讯作者。该成果得到了国家自然科学基金(31601617, 31471749)、东北地理所优秀青年人才基金及黑龙江省自然科学重点基金的支持(ZD2017006)。

A.Hg16B09序列同源性分析;B. Hg16B09的亚细胞定位;C.Hg16B09组织表达特异性;D. Hg16B09在线虫不同发育阶段表达特征
文章信息:
Yanfeng Hu#, Jia You#, Chunjie Li, Fengjuan Pan, CongliWang*. TheHeteroderaglycineseffector Hg16B09 is required for nematode parasitism and suppresses plant defense response. Plant Science, 2019.doi.org/10.1016/j.plantsci.2019.110271.
附件下载:
吉公网安备22017302000214号